meta data for this page
Resize the Default View
The default viewport, which is indicated with the magenta star in the upper left, is aligned with the initial preview either by length or width. The idea is, to ensure that all content within the magenta viewport is shown. However, as a result, you will receive a scrollbar to show the rest of the map.
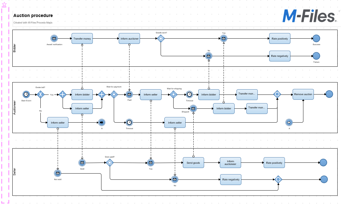
The following examples describe the idea. Take a closer look at the 'star'ed default viewport in magenta color:

The preview ensures that all information in the 'star'ed viewport is shown:
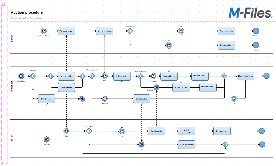
Have a look at the 'star'ed default viewport in magenta color.
The preview ensures that all information in the 'star'ed viewport is shown. The map is scaled down, to ensure that it can be fully seen in its width.
The map preview always ensures that the complete default viewport is shown, based on the available space in the preview environment. This automatically applies for both dimensions. The above samples illustrate the effect.


